Le DCC (Digital Command Control) permet de commander individuellement des locomotives ou des accessoires. Ce système est défini par des normes NMRA. Ces normes s’appliquent à tous les systèmes DCC ce qui permet par exemple de commander une locomotive équipée d’un décodeur Digitrax avec un système Lenz. Les instructions DCC sont transmises par la voie, le bus de voie. Mais tous les équipements DCC ne sont pas raccordés au bus de voie comme par exemple les commandes à main. Les différents constructeurs ont donc conçu un autre bus, le bus de signalisation. Ce bus de signalisation n’est en aucun cas standardisé. Il est totalement propriétaire.
LocoNet est un exemple de bus de signalisation. C’est un bus de communication développé par Digitrax, XPressNet étant l’équivalent chez Lenz. Ce bus de communication s’appuie sur une technologie réseau de type Ethernet point à point. L’objectif n’étant pas de présenter techniquement LocoNet dans cet article (je vous invite à lire les informations disponibles à ce sujet sur le site de Digitrax), mais en résumé, ce bus de signalisation permet aux différents éléments (commande à main, décodeur d’accessoires,…) du système DCC de communiquer entre eux. LocoNet est à la base de différents développements. Citons par exemple ceux de CML Electronics.
Et si on utilisait un Arduino comme support de développement (réception et/ou émission d’instruction DCC). Et la première étape serait donc de connecter LocoNet et Arduino.
Impossible de connecter directement LocoNet et Arduino car les tensions sont incompatibles (12V pour LocoNet, 5V pour Arduino). Il est donc nécessaire de réaliser une interface entre les 2 systèmes. John Plocher a été le premier à développer une interface que je vous propose de découvrir dans cet article.
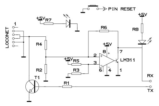
Cette interface utilise un comparateur de type LM311 pour connecter les 2 systèmes. Comme vous pourrez le voir, il y a peu de composants électroniques (1 circuit intégré, 1 transistor, 6 résistances et des connecteurs).
Le schéma de principe

La liste des composants
– R1 4,7KΩ
– R2 150KΩ
– R3 22KΩ
– R4 47KΩ
– R5 10KΩ
– R6 220KΩ
– T1 2N3904
– LM311N
– Embase femelle RJ12 pour CI (2)
– Connecteur à vis ou Picots (2)
– Optionnel : Bouton poussoir pour CI / R7, R8 470Ω / LED 3mm (2)
Le schéma d’implantation des composants

Le schéma du circuit imprimé
Disponible une version 300dpi pour impression sur demande
Une fois l’interface réalisée, il vous faudra utiliser les bibliothèques Arduino disponibles par exemple sur ce site.
A suivre…
NB: Les informations citées et les explications données ont été vérifiées mais je ne suis pas électronicien de formation. Je dégage toute responsabilité quant à l’exactitude des informations citées dans cet article.
Je dégage toute responsabilité quant à la réalisation et l’utilisation des montages électriques et électroniques présentés dans cet article. Il appartient au lecteur d’agir avec prudence lorsqu’il s’agit d’utiliser tout dispositif électrique.
Par extension, ces déclarations sont applicables aux autres articles de ce site.